PA视讯平台隆曦孜联合杨飞教授团队在生物电化学调控微生物降解藻毒素研究方面取得重要进展,相关研究成果分别发表在国际学术期刊Chemical Engineering Journal(IF 13.2,中科院一区)和Journal of Water Process Engineering(IF 6.7,中科院二区)上。
1. 构建厌氧藻毒素降解与电流调控融合体系
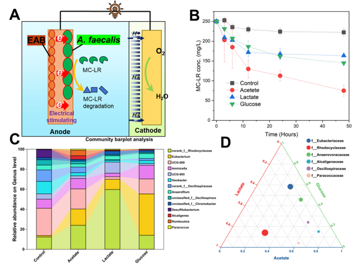
微囊藻毒素结构稳定、毒性强,对生态系统和人类健康构成重大威胁。杨飞教授团队前期筛选了一株粪产碱杆菌Alcaligenes faecalis D04,能够在厌氧条件下降解MC-LR,然而其降解效率有限。研究团队创新性地将该菌株接入微生物燃料电池,通过电极高效调控藻毒素降解,增强A. faecalis D04能量代谢与降解活性。相关研究以“Electrochemical Stimulation of Alcaligenes faecalis D04 Enhances Anaerobic Degradation of Microcystin-LR in Microbial Fuel Cells”为题发表于Chemical Engineering Journal。

图1:D04菌株在MFC阳极环境中增强降解MC-LR的过程示意图
2. 构建集成能源回收与毒素去除的双功能系统
针对当前藻毒素清除与资源回收难以协同推进的现状,隆曦孜联合杨飞教授团队利用微生物燃料电池,实现了“污染去除+能源获取”的双重功能,实现了变废为宝。该系统可去除MC-LR、MC-RR与MC-YR三种藻毒素,同步产出111 mW/m²的电能。高通量测序表明,C-MFC中Sphingopyxis菌属显著富集。进一步通过分子对接模拟技术,揭示了藻毒素开环降解的可能机制。相关成果以“Dual-Function Microbial Fuel Cells: Bioenergy Harvesting and Microcystin Detoxification Through Molecular Docking Insights”为题发表于Journal of Water Process Engineering。

图2:MFC系统电能输出与藻毒素降解机制图解
近年来,隆曦孜联合杨飞教授团队聚焦于环境毒素与重金属污染控制前沿交叉领域,先后在Environmental Science & Technology、Environmental Science and Ecotechnology、Nano Today、Chemical Engineering Journal、Journal of Cleaner Production等期刊发表相关论文20余篇。相关研究为环境污染物藻毒素降解解毒提供了新策略,积极改善生态环境和保障人民健康,同时推动了“环境修复+能源回收”的绿色低碳技术发展。
相关论文链接:
https://doi.org/10.1016/j.cej.2025.166192
https://doi.org/10.1016/j.jwpe.2025.107921